三级甲等妇幼保健院
搜 索
网站首页
taptap国际服登录教程
新闻动态
学科建设
特色服务
专家介绍
就医指南
通知公告
健康知识
点点娱乐场
通知公告
Contact us
医院公告
招标信息
招聘信息
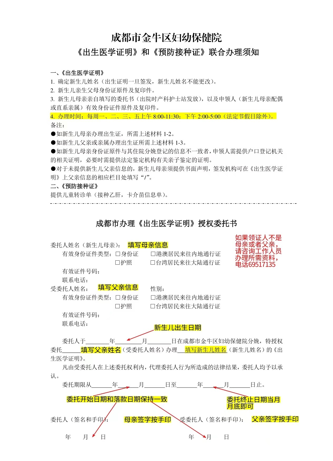
taptap快速指令 《出生医学证明》和《预防接种证》联合办理须知
来源: 阅读次数:
876
发布时间:
2025-07-22
taptap点点亚洲体育