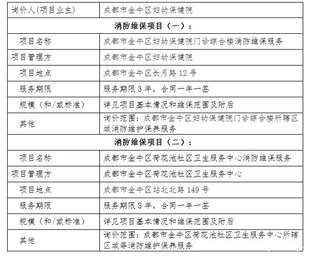
一、询价项目基本情况

二、taptap快速指令门诊综合楼维保项目
(一)项目基本情况:
1.taptap快速指令门诊综合楼位于成都市金牛区长月路12号,大楼集门诊、住院、医技、手术及办公等于一体的综合性医院。建筑面积为17456.90㎡,地下1层为医技、车库、设备用房,地上8层为门诊、病房及义务、医务办公配套用房;建筑高度为36.60米,属一类高层公共建筑。于2014年10月竣工验收,并投入使用至今。该建筑的消防设施运行至今工作正常。本院属于成都市金牛区重点防火管理单位。
2.建筑内设置的消防设施主要包括:(1)供配电设施(柴油发电机及消防双电源配电柜设施);(2)火灾自动报警及联动控制系统(含CRT);(3)消防供水设施;(4)消火栓灭火系统;(5)自动喷水灭火系统;(6)气体灭火系统(七氟丙烷预制装置);(7)防烟系统;(8)排烟系统;(9)火灾应急照明和疏散指示标志(集中应急柜和单元式);(10)应急广播系统;(11)消防专用电话;(12)防火分隔设施;(13)消防电梯;(14)电气火灾监控系统(配电柜内设置独立报警监视模块等);(15)可燃气体探测报警系统;(16)灭火器(手提式和手推式灭火器);(17)其他建筑消防设施等。
(二)消防设施维护保养范围(包括不限于):
taptap快速指令门诊综合楼所辖范围内的消防设施,其范围内的主要消防系统及设施为:
1. 火灾自动报警系统(包括报警主机、CRT、报警设备、模块、警报装置及其线路、以及门禁、电梯等相应联动功能等);
2. 消防供水设施(包括消防水池、消防水箱、消防泵、控制柜、消防稳压装置、水泵接合器等);
3. 消火栓灭火系统(包括消防给水、室内外消火栓(箱)、及其室内管网等);
4. 自动喷水灭火系统(包括供水设施、报警阀/阀门、安全信号阀、水流指示器、及其室内管网等);
5. 气体灭火系统(包括机房、配电室所设置的七氟丙烷预制灭火装置及控制器等);
6. 防烟系统(包括屋顶正压送风机、风阀、风口及其控制线路等);
7. 排烟系统(包括排烟机、风阀、风口及其控制线路等);
8. 火灾应急照明和疏散指示标志(包括楼层中疏散指示灯及应急照明灯功能);
9. 应急广播系统(包括主机、功放、分配盘、扬声器及其线路等);
10. 消防专用电话(包括含主机、电话分机及其线路等);
11. 防火分隔设施(包括防火门、防火卷帘门及其控制装置等);
12. 可燃气体探测报警系统(包括燃气机房的报警器、探测器等);
13. 灭火器(包括手提式、推车式等灭火器)。
14. 涉及相应系统中控制管线、终端设备等。
15. 配合管理方做好上述消防系统与之有关的配合工作,不限于:配电室检修配合,柴油发电机房发电、日常安全管理协助,院内总坪中消防设施检查、以及根据现行规范提供需要完善的建议方案等。
(三)维护保养服务工作要求(包括不限于):
1. 在维保期内确保维护保养范围内的消防设施、设备及系统全年处于正常运行、功能可靠状态;并按时每月提供相应的巡视、检查、测试等情况(含现场过程图片资料)报告和相应的汇总报告。
2. 每月为消防值班人员、管理方、安保人员提供至少1次现场消防设施专业操作技术指导和实操演练培训;每季度为不同科室提供至少1次医院类消防应急及疏散的方案和操作培训;每年提供1次全院消防应急演练培训方案及现场参演、演练总结报告。
3. 协助院方报送消防救援部门、卫生部门等所需填报的资料文档;配合行政部门来院检查涉及消防方面的工作,以及检查问题的后续工作。
4. 维护保养资料需满足《建筑消防设施的维护管理》(GB25201)、社会消防技术服务管理规定》等管理规定,并及时录入国家、省级消防技术服务机构管理(系统)平台。
5. 甲方对建筑消防设施维保年度检查测试报告有异议,可以聘请第三方检测;并由责任方承担相应费用。
三、成都市金牛区荷花池社区卫生服务中心维保项目
(一)项目基本情况:
1.成都市金牛区荷花池社区卫生服务中心新址大楼为五块石社区综合楼宇一部分,位于金牛区站北北路,该综合楼建筑面积为:13224.31㎡(地上6层、地下2层、地下为4922.13㎡),于2020年10月16日取得消防验收意见书,属公共建筑。
2.成都市金牛区荷花池社区卫生服务中心位于金牛区站北北路149号,所辖范围地上区域为一个独立楼栋,与综合楼宇的地下室相连接;所辖区域建筑面积约2860㎡,地上6层(屋顶层设临时食堂)、负二层部分区域服务中心所属库房、设备房;其建筑高度23.85m。该服务中心1-3楼为门诊、供氧站设施区域,4-5楼为养老区域,6楼为办公、会议区域,屋顶为临时食堂、平台等区域。
3.该服务中心区域一楼保安室内设置一台区域火灾报警主机,消防联动控制功能均由位于综合楼负一层消防控制中心内的火灾报警主机进行控制,其余消防设施与整个综合楼中建筑消防设施、设备共用。综合楼宇的日常管理由五块石综合楼所属物业公司负责。
4.建筑内设置的消防设施主要包括:(1)消防供配电设施;(2)火灾自动报警系统(含CRT、楼显);(3)消防供水设施;(4)消火栓灭火系统;(5)自动喷水灭火系统;(6)气体灭火系统;(7)防烟系统;(8)排烟系统;(10)火灾应急照明和疏散指示标志;(11)应急广播系统;(12)消防专用电话;(13)防火分隔设施;(14)(消防)电梯;(15)电气火灾监控系统;(16)防火门监控系统;(17)消防电源监控系统;(18)可燃气体探测报警系统;(19)厨房设备灭火装置;(20)灭火器;(21)其他建筑消防设施等。
(二)消防设施维护保养范围(包括不限于):
成都市金牛区荷花池社区卫生服务中心所辖范围内的消防设施,其范围内的主要消防系统及设施为:
1. 火灾自动报警系统(所辖范围内区域报警主机、楼显、报警设备、模块、警报装置及其线路、以及门禁等相应联动功能等);
2. 消火栓灭火系统(所辖范围内室内消火栓(箱)、及其室内管网等);
3. 自动喷水灭火系统(所辖范围内室内阀门、安全信号阀、水流指示器、末端试水装置、喷头及其室内管网等);
4. 排烟系统(所辖范围内排烟机、风阀、风口及其控制线路等);
5. 新风系统(所辖范围内排风机、送风机、风阀、风口及其控制线路等)
6. 火灾应急照明和疏散指示标志(所辖范围内疏散指示灯及应急照明灯及线路等);
7. 应急广播系统(所辖范围内扬声器及其线路等);
8. 消防专用电话(所辖范围内电话分机及其线路等);
9. 防火分隔设施(所辖范围内防火门、防火门监控报警装置等);
10. 电气火灾监控系统(所辖范围内探测器报警监视功能工作,显示、通讯等);
11. 厨房设备灭火装置(包括屋顶厨房灭火启动装置、管路等);
12. 灭火器(包括手提式、推车式等灭火器);
13. 以及所辖范围内相应辅助消防设施。不限于配合社区综合楼物业方和其消防维保方:对建筑共用消防设施设备的控制功能测试、故障分摊维修、以及投入使用时原有建设时的故障处理,及其根据现行规范提供需要完善的建议方案等。
(三)维护保养服务工作要求(包括不限于):
1. 在维保期内确保维护保养范围内的消防设施、设备及系统全年处于正常运行、功能可靠状态;并按时每月提供相应的巡视、检查、测试等情况(含现场过程图片资料)报告和相应的汇总报告。
2. 每月为消防值班人员、管理方、安保人员提供至少1次现场消防设施专业操作技术指导和实操演练培训;每季度为不同科室、养老中心提供至少1次医院类消防应急及疏散的方案和操作培训;每年提供1次全院消防应急演练培训方案及现场参演、演练总结报告。
3. 协助院方报送消防救援部门、卫生部门等所需填报的资料文档;配合行政部门来院检查涉及消防方面的工作,以及检查问题的后续工作。
4. 维护保养资料需满足《建筑消防设施的维护管理》(GB25201)、社会消防技术服务管理规定》等管理规定,并及时录入国家、省级消防技术服务机构管理(系统)平台。
5. 管理方对建筑消防设施维保年度检查测试报告有异议,可以聘请第三方检测;并由责任方承担相应费用。
6. 需要主动配合事项:
(1)协助管理方衔接综合楼物业方建立相应的应急处置或联络协调措施,确保在紧急情况下能启动相应的消防设施等。
(2)配合管理方、物业、建设等单位对整个区域内消防设施投入使用时原有存在的问题及时处理、完善相应功能。
(3)提供4、5楼养老中心可行的消防应急疏散预案,日常演练方案,并协助进行培训。
四、建筑消防设施维护保养技术要求
(一)维保资质基本要求:
1.具备消防设施维修保养的相应资质、资格,依照法律法规、技术标准和执业准则,开展建筑消防设施维修保养技术服务活动,对维修保养质量负责。
2.根据维修保养对象的具体情况,拟定具体的维修保养方案,明确项目负责人,至少指定 2名以上执业人员负责实施。执业人员维修保养时应当认真如实填写维修保养记录。
(二)维护保养技术服务要求:
按照《建筑消防设施的维护管理》(GB25201)、《中华人民共和国消防法》、《社会消防技术服务管理规定》等消防技术标准规定的内容、程序、周期等要求,对合同约定范围内的建筑消防设施开展检查、维修、保养、测试等技术服务。
1.1 定期检测--对相关消防设施的重点功能性内容进行专业测试及检查,并提交相应的检测报告。合同期内的每个月将提供消防设施常规性检查服务以达到及早发现隐患并及时处理,减少故障、延长设备使用年限的目的,同时对消防设施做专业保养;
1.2 日常巡检--每周对消防设施进行巡检,对消防水泵等重点设施每周进行查看。对巡检设备的运行情况及时记录;
1.3 紧急维修--在消防系统出现故障的情况下,在得到通知后,维护方应及时(半个小时内)到达现场,对故障进行排除,如不能修复,则有义务向管理单位说明,并提供相应的改善服务;维保方应向管理方提供维修人员的名单及联系方式,确保管理方能随时联系上维修人员。
1.4 安全管理--提供消防法规的咨询服务,协助管理方建立健全相关规章制度和制定消防应急预案;配合管理方进行消防应急演习。
1.5 专业培训--提供消防专业培训,包括生命安全和初期火灾的扑救和逃生;消防专业人员的系统管理。
1.6 安全评估--提供消防系统设施运行评估和生命安全评估,提供有效的评价体系,适合管理单位定期对消防系统检查。
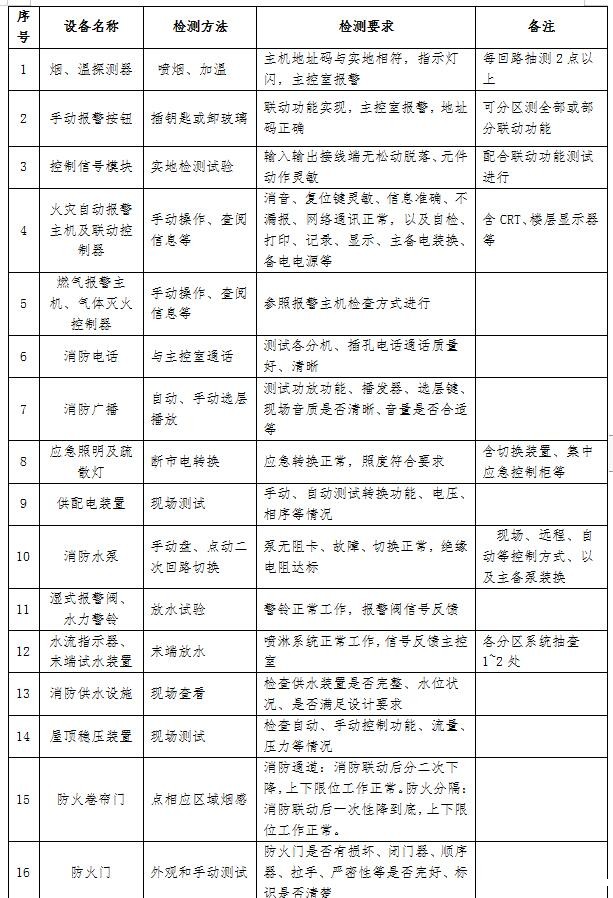
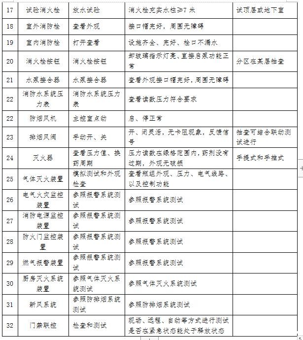
消防系统设备维修保养的具体要求:
2.1 火灾自动报警系统
(1) 探测器:每月对探测器进行模拟火灾响应试验和故障报警试验。每季度按总量的25%完成抽检,每年至少完成一次全样检测。核对探测器安装位置和联动关系的准确性。对日常发生误报或故障的探测器,及时提供免费维修服务。
(2) 手动报警按钮:每月对手动报警按钮进行模拟火灾响应试验和故障报警试验。每季度按总量的50%完成抽检,每年完成二次全样检测。
(3) 火灾报警控制主机:进行故障、报警、消音、复位、火灾记忆、备用电池等功能测试,每月进行一次检测。
(4) 线路维护:每半年对管线、接线箱(盒)等进行一次测试和检查维护,以保线路正常,运行畅通。
(5) 消防系统联动测试:每月对风机、空调、防火阀、非消防电源切除等的联动设备进行抽样测试,确定设备的发出信号和反馈信号正常。
2.2 自动喷淋灭火系统
(1) 水流指示器:用末端放水装置进行放水试验,检查水流指示器是否正常,每月按总量的30%测试一次,一个季度全测一遍。
(2) 湿式报警阀:打开湿式报警按钮,检测压力开关动作是否正常,其指示信号是否正确,打开排水阀检查主阀是否正常。每月按总量的100%测试一遍。
(3) 水泵:启动消防控制泵,观察运行是否正常,系统失压时水泵能否正常启动。每周测试一次。
(4) 联动控制:通过消防控制柜启、停水泵,检查反馈信号是否正确。每周测试一次。
(5) 管网维护:每月检查系统配置情况,及时排除锈蚀并补刷防锈漆,排除滴漏等现象。
(6) 阀门:每月检查阀门的开关状态;每月检查开关性能,及时排除滴漏等情况。
(7) 水泵结合器:每月检查水泵结合器的外观情况,及时排除锈蚀并补刷防锈漆、排除滴漏等现象。
(8) 水泵吸入过滤器:每月检查其阻塞情况,必要时需清理。
2.3 消防给水及消火栓系统
(1) 室内消火栓:进行常规检查,测试最不利点水压,检查管网压力和水质,并进行放水试验。每月按总量的30%抽测,一个季度测试一遍。
(2) 室外消火栓:每月测试室外消火栓,检查水质、水量,控制阀门是否开启灵活。
(3) 联动控制:通过消防控制室启、停水泵,检查反馈信号是否正确。每月一次。
(4) 管网维护:每月检查系统管网情况,及时排除锈蚀,滴漏等现象。
(5) 阀门:每月检查阀门的开关状态;每月检查开关性能,及时排除泄漏等情况。
(6) 系统水池:每周检查系统水池的水位情况,每半年检查系统水池的完好情况。
(7) 水泵结合器:每月检查水泵结合器的外观情况,及时排除锈蚀、滴漏等现象。
(8) 水泵吸入过滤器:每月检查其阻塞情况,必要时清理。
2.4 防火分隔系统
(1) 每月检查防火卷帘门、防火门的外观及配件等。
(2) 每月手动和联动测试防火卷帘门的启闭性能、状态显示。
(3) 每月检查防火卷帘门、防火门前通道的畅通性。
2.5 消防广播和消防通讯系统
(1) 消防控制室进行选区广播,进行扩音机控制功能试验。每月测试一次。
(2) 共享扬声器运行切换试验。每月测试一次。
(3) 消防控制室进行消防紧急电话通话试验,每月测试一次。
(4) 现场电话插孔进行消防紧急电话通话,每季度抽检测试,全年完成四次。
(5) 线路维护:每半年对消防广播线路进行测试,每半年对消防电话线路进行测试,检查线路敷设情况,确保系统正常运行。
2.6 防排烟系统
(1) 检查防排烟,送风管道有无锈蚀、损坏现象。
(2) 检查排烟口送风口有无损坏、遮挡现象。
(3) 检查风机电控箱(柜)电源电压、各种指示和控制功能是否正常。
2.7 安全出口、应急照明和疏散指示标志
(1) 观察安全出口、应急照明和疏散指示标志是否完好,有无遮挡,检测其功能是否正常,电池电压是否符合要求。
2.8 电气火灾监控、防火门监控、消防电源监控、燃气报警装置系统
每月检查、测试情况参照火灾自动报警系统实施。
2.9 灭火器、气体灭火装置
每月对其进行外观、压力、安装位置、系统功能等进行检查。
2.10对主要消防设备进行表面清洁处理。
3.消防联动控制台,联动控制功能检查(不限于以下内容)
(1) 消火栓泵:在消防控制室联动控制台上手动启停消火栓泵,水泵启停是否正常,联动控制台上显示是否正确。在消火栓按钮处,启动消火栓泵,水泵启动是否正常。联动控制台上显示是否正确。
(2) 自动喷淋泵:在消防控制室手动启停自动喷淋泵,水泵启停是否正常,联动控制台上显示是否正确。末端放水时,水流指示器和压力开关动作是否正常,联动启动喷林泵功能是否正常,联动控制台显示是否正确。
(3) 现场启、停(闭)排烟风机、正压风机、新风机、风口、风阀,观察设备运行是否正常,各阀门启闭是否灵活,风管有无漏气现象,电控箱(柜)显示是否正常,消防控制室联动控制台各种显示是否正确。
(4) 在屋顶最不利点试水时,消火栓测试水压流量是否符合要求;末端试水装置,通过末端试水,至少对10%的喷头进行检查。
(5) 检查屋顶水箱和消防水池水位是否正常。
(6) 检查室外消火栓和水泵结合器是否正常,阀门开启是否灵活,有无锈蚀和漏水现象。
(7) 火灾事故广播通话、广播质量检查,检查选层广播切换功能,共用喇叭强切功能,备用扩大机转换功能是否正常,有无不响喇叭。
(8) 气体灭火系统:进行模拟启动试验,检测现场紧急启停、消防控制室手动、自动控制功能是否正常,各种显示是否正常。
(9) 防火卷帘门检查:在联动控制台上进行手动和联动试验,防火卷帘门控制功能、延时功能是否正常,联动控制台显示是否正常。
(10) 通风、空调、防排烟(含风机、阀门)系统:在联动控制台上,分别进行手动和联动试验,其联动逻辑关系和动作是否正常,联动台显示是否正确。
(11) 声光讯响器检查:在联动控制台上进行手动和联动试验,检查声光讯响器是否正常,有无不响不亮的现象,联动控制台上显示是否正确。
(12) 消防电梯及其他联动设备均要进行手动和联动控制检查,其功能和显示应符合规范要求。
(13) 备用设备自动投入功能试验。消防备用泵(或其它备用设备)具有自动投入功能时,应进行自动投入试验,检查其功能是否正常。
(14) 当输入电源具有双电源自动投入功能时,应进行该功能检查。
(15) 其他与消防系统有关联的设施(如:门禁联控监视及联控等)。
(三)消防主要设备定期检测基本要求:


注:在维保期间,发现消防器材,部件损坏,不能修复时,需更换的设备、材料价值在200元以内由维保方承担;超过200元的设备材料需提前报管理方,依据市场信息价由管理方确认,并扣除其应承担部分。
(四)消防技术服务供方质量评价表:


五、资格要求
1.必须具有独立企业法人资格。
2.具有有效的消防设施工程专业承包二级及以上资质。
3.公司在社会消防技术服务信息系统和四川消防服务管理机构平台登记备案,且有效。
4.近三年未被市场禁入、信誉良好。
5.至少有类似医院类建筑消防设施维护保养合同业绩。
六、投标时必须携带以下文件:
(1)营业执照复印件
(2)消防设施工程专业承包二级及以上资质
(3)近1个月内公司在社会消防技术服务信息系统和四川消防服务管理机构平台登记备案复印件
(4)消防设施维护保养人员及项目负责人职业资格证复印件
(5)近期消防设施维护保养主要业绩
七、调研文件递交时间、地点
递交文件截止时间:2021年11月26日17:00前。
递交文件地点:taptap快速指令8楼院务部。文件必须在递交文件截止时间前送达地点。逾期送达、密封和标注错误的文件,恕不接收。本次采购不接收邮寄的响应文件。
六、其他说明
1.项目解释权归院务部,联系人:张老师68938000。
2.各参会供应商如对此项目有质疑、投诉,请于采购时间截止前即2021年11月26日15:00点前以书面形式向纪检监察室提出,超期不予受理。纪检监察室联系人:邹老师69517102。
附件: